如何用 DeepSeek 为品牌打造年轻化故事
发布于自媒体
发布时间 :2026-4-17 20:59
阅读 :1分钟
在当下竞争激烈的市场环境中,与年轻消费者建立情感连接至关重要。DeepSeek 能够精准捕捉年轻群体的语言风格和兴趣点,快速生成充满活力与共鸣的品牌故事,适用于品牌营销等场景。目标用户为有年轻化品牌营销需求的人群,使用工具为 DeepSeek。
推荐工具 :DeepSeek https://chat.deepseek.com/sign_in
① 注册登录并进入交互界面
打开 DeepSeek 官方网站,完成注册流程并登录账号,进入 DeepSeek 的对话交互界面,为输入指令做准备。
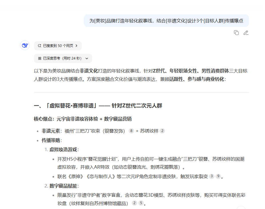
在对话框中输入包含品牌关键信息的指令,示例如下:为[美妆]品牌打造年轻化叙事线,结合[非遗文化]设计3个[目标人群]传播爆点
发送指令后,等待 DeepSeek 生成品牌故事内容。仔细阅读生成的多个故事方案,从是否贴合品牌核心价值、是否符合目标受众喜好、故事的吸引力和感染力等方面进行筛选,挑选出最符合需求的故事雏形。
针对选中的故事内容,向 DeepSeek 发送优化指令,进一步完善细节。通过多次调整,使品牌故事更加贴近年轻群体的审美和情感需求,最终形成完整的年轻化品牌故事。
划重点:
在当下竞争激烈的市场环境中,与年轻消费者建立情感连接至关重要。DeepSeek 能够精准捕捉年轻群体的语言风格和兴趣点,快速生成充满活力与共鸣的品牌故事,适用于品牌营销等场景。目标用户为有年轻化品牌营销需求的 ...
© 版权所有 AI星球岛 2026,
常见问题
如何登录可灵网站?
怎样明确视频主题与需求?
如何预览视频?
怎样导出与分享动画短片?
如何用 DeepSeek 为品牌打造年轻化故事
在当下竞争激烈的市场环境中,与年轻消费者建立情感连接至关重要。DeepSeek 能够精准
2026-04-17 20:59
6
如何用 DeepSeek 生成爆款小红书种草笔记
在社交媒体时代,小红书是品牌推广和产品种草的重要阵地。创作爆款种草笔记耗时费力,
2026-04-17 20:34
7
如何通过豆包获得投资建议
在投资领域,新手和老手都需专业投资建议辅助决策。豆包依托强大金融知识储备和智能分
2026-04-16 20:13
12
如何用豆包进行健康咨询
在快节奏的现代生活中,人们关注自身健康却难获专业建议。豆包整合医学知识和健康科普
2026-04-16 20:06
19
跟豆包学穿搭:AI视频通话“翻车感”起号,零粉起号到万粉爆款玩
利用豆包视频/语音通话的“认真但翻车”反差感,做AI穿搭互动内容,引发强烈娱乐效果
2026-04-14 20:14
20











