如何用豆包生成 AI 使用指南
发布于AI基础入门
发布时间 :2026-4-21 20:46
阅读 :1分钟
在 AI 工具日益增多的当下,新手需要清晰的使用指南。豆包具备强大的内容生成能力,可根据不同 AI 工具特点生成使用指南。本教程将为你介绍用豆包生成 AI 使用指南的具体操作流程,适用于新手入门、团队培训等场景。
推荐工具 :豆包 https://www.doubao.com/chat
① 打开豆包平台
在手机应用商店搜索 “豆包” 并下载安装 APP,打开后完成注册登录;或在电脑浏览器搜索 “豆包”,进入网页版并登录,进入豆包的对话界面,准备生成 AI 使用指南。
确定要生成使用指南的国内 AI 工具,比如 “文心一言”“讯飞星火”,并明确指南的用途和受众,例如 “为新手生成一份文心一言的基础使用指南”“给团队成员写一份讯飞星火的智能问答操作指南”,用明确的工具和需求生成指南创作的方向。
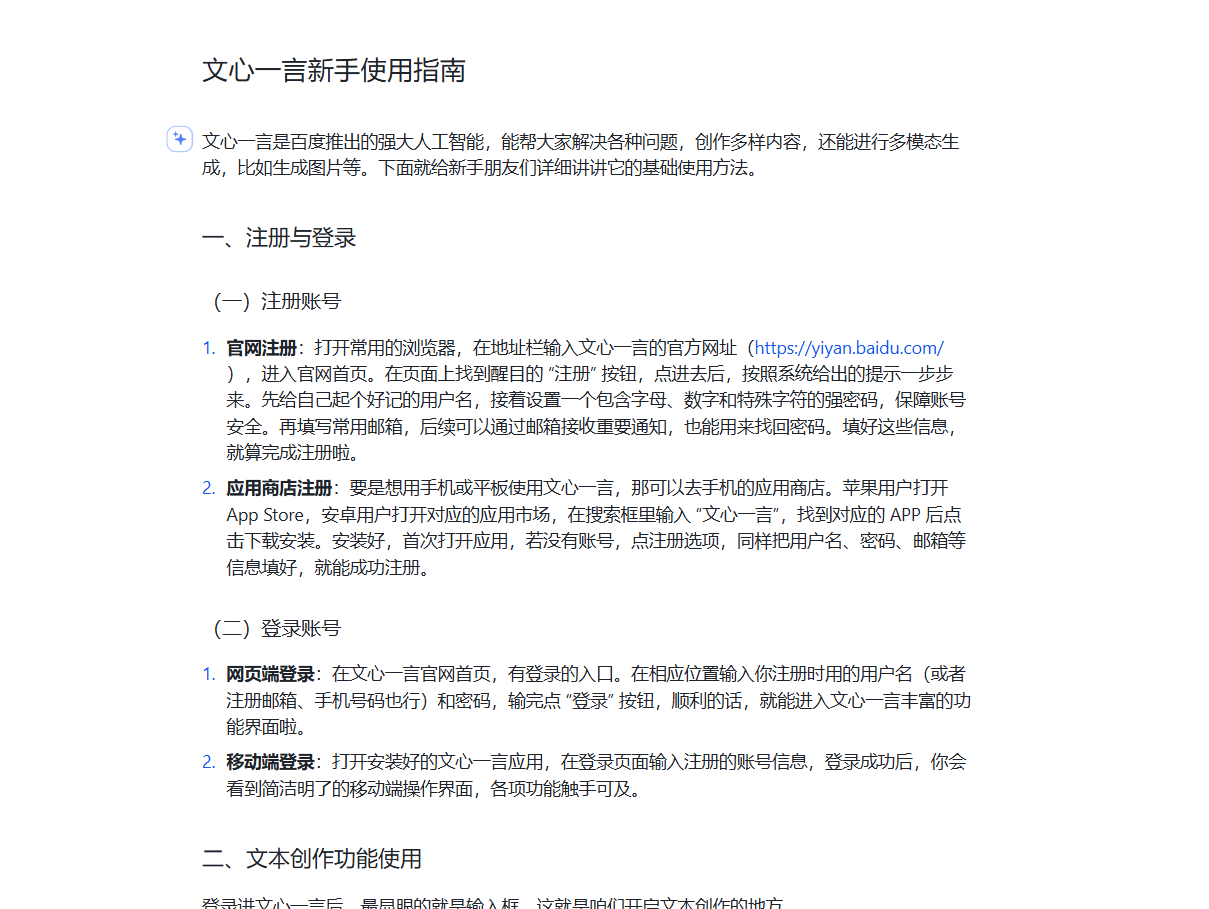
在豆包的输入框中输入详细指令,例如 “生成一份文心一言的新手使用指南,包括注册步骤、文本创作功能使用、多模态生成操作,语言要简单易懂”“帮我写一份讯飞星火的智能问答指南,涵盖提问技巧、历史对话管理、结果导出方法,每个步骤举一个例子”,用具体指令生成 AI 使用指南的核心内容框架。
如果对生成的指南不满意,可进一步提出要求,比如 “把文心一言使用指南中的多模态生成步骤写得更详细,补充图片生成的格式要求”“讯飞星火指南里的提问技巧部分太笼统,换成针对工作汇报类问题的具体提问方式”,用补充指令生成更完善、更贴合需求的指南内容。
将豆包生成的内容进行梳理,按照逻辑顺序排版,形成完整的 AI 使用指南。例如把文心一言指南整理为 “注册与登录”“文本创作”“多模态生成”“常见问题” 几个部分,可打印出来供新手参考,或分享到团队群中用于培训,用整理后的指南生成实际可用的工具使用手册。
划重点:
在 AI 工具日益增多的当下,新手需要清晰的使用指南。豆包具备强大的内容生成能力,可根据不同 AI 工具特点生成使用指南。本教程将为你介绍用豆包生成 AI 使用指南的具体操作流程,适用于新手入门、团队培训等场景。 ...
© 版权所有 AI星球岛 2026,
常见问题
如何登录可灵网站?
怎样明确视频主题与需求?
如何预览视频?
怎样导出与分享动画短片?
如何用豆包生成 AI 使用指南
在 AI 工具日益增多的当下,新手需要清晰的使用指南。豆包具备强大的内容生成能力,可
2026-04-21 20:46
6
如何用豆包了解 AI 基础知识
人工智能已广泛渗透到生活中,对于想入门 AI 的人来说,豆包是个很好的工具。它能以简
2026-04-21 20:34
8
如何用 DeepSeek 为品牌打造年轻化故事
在当下竞争激烈的市场环境中,与年轻消费者建立情感连接至关重要。DeepSeek 能够精准
2026-04-17 20:59
28
如何用 DeepSeek 生成爆款小红书种草笔记
在社交媒体时代,小红书是品牌推广和产品种草的重要阵地。创作爆款种草笔记耗时费力,
2026-04-17 20:34
24
如何通过豆包获得投资建议
在投资领域,新手和老手都需专业投资建议辅助决策。豆包依托强大金融知识储备和智能分
2026-04-16 20:13
28












