如何用豆包 + 即梦进行动画制作
2.通过豆包生成提示词
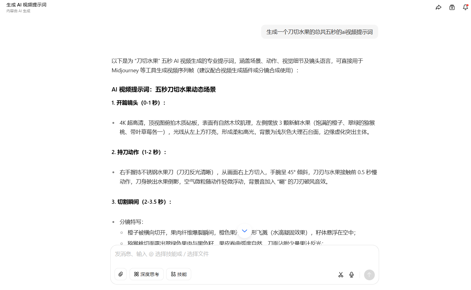
在豆包的输入框中,输入详细的动画创作需求指令。例如 “生成一个刀切水果的视频提示词”。利用豆包强大的内容生成能力,得到动画的故事脚本、角色设定、文案台词等基础内容,用明确的指令生成动画创作的核心素材。
3.将豆包内容导入即梦
把豆包生成的脚本、角色设定等内容整理好,登录即梦平台。按照即梦的操作指引,将文字内容转化为动画元素。使用角色创建功能,依据豆包提供的角色设定生成动画角色;通过场景搭建、时间轴编辑等工具,结合脚本分镜描述,搭建动画的初步框架,用豆包生成的内容在即梦平台构建动画雏形。
4.在即梦平台生成动画
基于搭建好的动画框架,利用即梦的丰富功能对动画进行精细化处理。调整角色动作的流畅度,为画面添加特效、转场效果,搭配合适的背景音乐和音效。若遇到技术难题,如 “如何让动画更加写实”,可再次向豆包咨询,将豆包提供的解决方案应用到即梦的动画制作中,逐步完善动画品质。
5.输出与分享动画作品
完成动画制作后,在即梦平台选择合适的输出格式(如 MP4、WebM)和分辨率,将动画作品导出到本地设备。随后,可将制作好的动画发布到视频平台、社交媒体,或用于商业展示等场景,实现动画作品的传播与应用。
常见问题
如何打开豆包交互平台?
怎样明确视频创作需求?
如何获取脚本与素材建议?
如何生成并下载视频?
如何用豆包+即梦快速进行海报设计
在数字化宣传时代,精美海报至关重要。豆包与即梦两款工具结合,前者可精准理解需求、
如何用豆包进行海报设计
在宣传活动、推广产品、传递创意时,吸睛海报至关重要。但传统海报设计需专业技能和软
如何使用豆包生成图片
如今,AI软件生成图片可用于文章配图、制作素材等。豆包的图片生成功能借助强大AI算法
如何使用豆包进行封面设计
在当今数字化时代,吸引人的封面在社交媒体宣传、文章发布、产品推广等方面至关重要。
游戏开发者集体“投反对票”:超半数从业者看衰生成式 AI
随着生成式 AI 技术在游戏开发各环节的渗透,从业者的抵触情绪正以前所未有的速度蔓延














