如何用 AI工具生成论文选题
发布于教育培训
发布时间 :2026-3-2 21:23
阅读 :1分钟
在学术研究中,确定好的论文选题至关重要。DeepSeek作为强大的AI工具,能提供丰富选题思路。本教程面向学术研究者、论文创作者等目标用户,详细介绍利用DeepSeek生成与专业相关论文选题的方法。
推荐工具 :DeepSeek+腾讯元宝
①明确自身研究信息
确定自己的专业、研究方向、感兴趣的技术领域以及已关注到的相关研究切入点等信息。例如,“我是一名研究生,我的专业是 xxz,我的研究方向是 xxx,我对 xx 技术领域感兴趣,我注意到有研究学者会对 xx 进行探究” 。
②构建指令
按照特定格式构建向 DeepSeek 提问的指令。指令格式为:“我是一名研究生,我的专业是 xxz,我的研究方向是 xxx,你将扮演我导师的角色,我目前正在写一篇学术论文,需要你的指导。我对 xx 技术领域感兴趣,但是我还没有形成具体、明确的研究问题。我注意到有研究学者会对 xx 进行探究,我想从这种技术入手来挖掘研究问题。请帮我推荐10个参考选题。” 在构建指令时,将自己的专业、研究方向、感兴趣的技术领域等实际信息准确填入相应位置 。
打开 DeepSeek 相关使用平台,如上述提到的官方网站或其他接入平台。在平台的输入框中,完整准确地输入构建好的指令 。
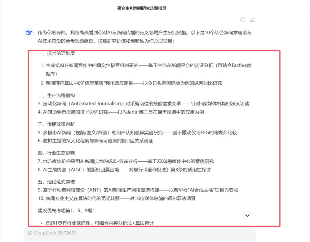
点击 “生成” 或类似提交按钮,DeepSeek 会基于其算法和知识储备,分析指令内容,生成10个与你输入信息相关的论文参考选题 。
仔细阅读 DeepSeek 生成的选题,从选题的研究价值、创新性、可行性以及与自己研究兴趣和能力的匹配度等方面进行评估。例如,判断选题是否符合当前学术热点趋势,是否有足够的研究资料支撑,自己是否有能力在规定时间内完成该选题的研究等。筛选出最适合自己进一步开展研究的选题 。
© 版权所有 AI星球岛 2026,
如何用指令句式让豆包生成个性化学生评语库
在教育教学过程中,高效生成个性化评语能节省大量时间和精力。本文将详细介绍如何借助
2026-03-02 21:35
38
如何用 AI工具生成论文选题
在学术研究中,确定好的论文选题至关重要。DeepSeek作为强大的AI工具,能提供丰富选题
2026-03-02 21:23
41
如何用豆包+即梦快速进行海报设计
在数字化宣传时代,精美海报至关重要。豆包与即梦两款工具结合,前者可精准理解需求、
2026-02-14 23:15
66
如何用豆包进行海报设计
在宣传活动、推广产品、传递创意时,吸睛海报至关重要。但传统海报设计需专业技能和软
2026-02-14 23:11
110
如何使用豆包生成图片
如今,AI软件生成图片可用于文章配图、制作素材等。豆包的图片生成功能借助强大AI算法
2026-02-14 23:05
109














